A Graph Database is a NoSQL database that uses graph structures to store and query data. Instead of using rows and columns in a relational database, it stores information as relationships between entities, represented by nodes and edges. Graph databases are purpose-built to store and navigate relationships, making them highly efficient for certain queries. They are also well-suited for application development that require real-time streaming data analysis.
Another common term for a Graph Database is Graph Analytics which specifically refers to the set of technologies used to analyze and explore the structure of data in a graph format using relationships as edges and data points as nodes.
Graph Database Types
Two models of graph databases are in widespread use: property graphs and RDF graphs.
Property Graphs
Property graphs are a graph database used to store data as a collection of nodes, edges, and properties. Nodes represent entities or objects in the system, while edges represent relationships between them. Properties are key-value pairs that provide additional information about the nodes and edges. This model allows for highly flexible data representation and makes it easier to query complex relationships between entities.
For example, the figure below shows a property graph representing bibliographic information.

(Image source: ceur-ws.org)
Here are a few examples of property graph databases:
• Neo4j
• Dgraph
RDF graphs
RDF graphs (Resource Description Framework) are another type of graph database used to represent complex master and metadata. They comply with a set of W3C (Worldwide Web Consortium) standards.
In this model, each node represents an entity or object in the system, while edges represent relationships between them. The main difference from property graphs is that RDF graphs use triples instead of properties to store additional information about nodes and edges. RDF Triples consist of subject-predicate-object components which describe the relationship between two entities in more detail than simple key-value pairs can provide.
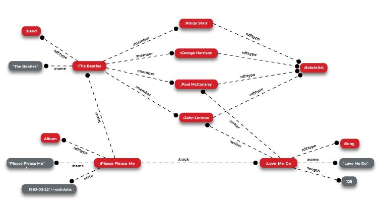
Below is an example of an RDF graph about The Beatles.

(Image source: stardog.com)
Below are a few examples of RDF graph databases:
• Stardog
RDF graphs have been widely adopted by government statistics departments, healthcare organizations and pharmaceuticals.
Both property and RDF graphs are popular because they offer powerful ways to store and query complex relationships between entities in a graph database. By leveraging their unique features, developers can create highly efficient applications that can quickly access enormous amounts of connected data with ease.
Advantages of Graph Databases
Graph databases offer several advantages for application development. They are particularly useful for applications that require complex relationships to be determined and analyzed. Graph databases provide a flexible platform for finding distant connections or analyzing data based on things like the strength or quality of relationships. This makes it easier to find patterns, correlations, and insights that would otherwise be difficult to uncover.
The explicit representation of relationships between entities in graph databases also allows for more efficient queries and algorithms. Queries can run in sub-seconds rather than hours or days, allowing developers to analyze complex relationships between data points quickly. Furthermore, using languages such as Property Graph Query Language (PGQL) simplifies the code and makes it much more efficient.
Graph databases are ideal for several different types of analyses, including finding the shortest path between two nodes, determining the nodes that create the most activity/influence, analyzing connectivity to identify the weakest points of a network, and analyzing the state of a network or community based on connection distance/density in a group.
Overall, graph databases provide an effective way to store data relationships while also being flexible when expanding a data model or conforming to changing business needs. They offer significant advantages over traditional relational databases by providing faster problem-solving with query languages, improved performance, and real-time data analysis capabilities.
Let’s move on and examine some specific examples of Graph Database application development and use cases.
Graph Database Application Development Examples
Below are four examples of how you can use graph databases in application development.
Recommendation Engines
Graph databases are a powerful tool for building recommendation engines. They allow developers to store and quickly access graph relationships between information categories such as customer interests, friends lists, and purchase history. This makes it possible to make product recommendations tailored to a user’s interests or suggest new friendships based on common connections between two users. When designing your graph database, you can ensure that it is highly available to deliver the optimal and likely correct set of recommendations all the time.
Credit Card Fraud Detection
The finance industry has turned to graph databases as a means of detecting fraud. By identifying patterns, graph databases can help flag potentially fraudulent activity. For example, by tracking a credit card holder’s natural behavior patterns, any anomalous activity – such as late-night purchases in a different state – can be flagged as potential fraud. Graph analytics is well-suited for this task, as it excels at establishing patterns between nodes. In the context of fraud detection, nodes can represent accounts, locations, purchase categories, and transactions.
Money Laundering Detection
Graph databases are a powerful tool in money laundering fraud detection due to their ability to model connected relationships between different entities that share similar information. This allows graph analysis to be employed to identify fraudulent patterns in large amounts of transactions, primarily resulting from synthetic identities created with stolen email addresses, passwords, and other personal information. This graph-based financial fraud detection technique has the potential to drastically reduce the amount of money laundered by efficiently connecting distinct entities that are related to each other.
Social Media Analysis
Graph databases are proving to be versatile tool to take advantage of today’s social media landscape, especially when analyzing user engagement and content interactions. In addition to tracking the number of users, graph analytics can measure the density and direction of connections between them — an ideal use case for graph databases to find out who is influencing whom and who has frequent two-way engagements. Needless to say, any analysis would be rendered meaningless if bots have been artificially inflating those numbers; fortunately, graph analysis can swiftly detect these anomalies and filter out bot profiles from data points.
Do you need help using graph databases for your applications, contact Expeed Software today.



